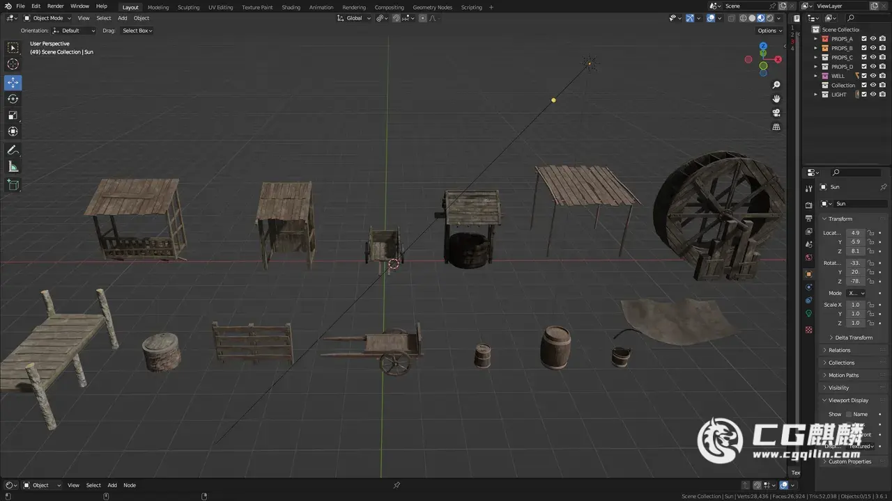
Medieval-Fantasy Props 中世纪奇幻道具3D套件。这套件包含多种中世纪和奇幻风格的道具3D模型,非常适合用于游戏、电影、短视频、虚拟制片等项目。
━━━━━━━━━━━━━━━━━━━━━━━━━━━━━━
📦 包含内容
• 中世纪奇幻道具
• 模型 + 贴图
• 完整的纹理贴图
━━━━━━━━━━━━━━━━━━━━━━━━━━━━━━
🔧 技术参数
1. 文件格式:Blender(.blend)
2. 包含内容:模型 + 贴图
3. 适用软件:Blender
4. 资源类型:Kitbash3d 模型
━━━━━━━━━━━━━━━━━━━━━━━━━━━━━━
💻 兼容信息
• 支持软件:Blender
• 格式:.blend










